Accuratly plan & process millions of pounds of milk a day.

As Fairlife was growing they needed to update their system used to plan and manage the processing of millions of gallons of milk each day. They had a strucutred and process driven approach that needed to be documented and translanted into a digital service that would be able to manage the process as it scaled up across 3 different facotry locations.

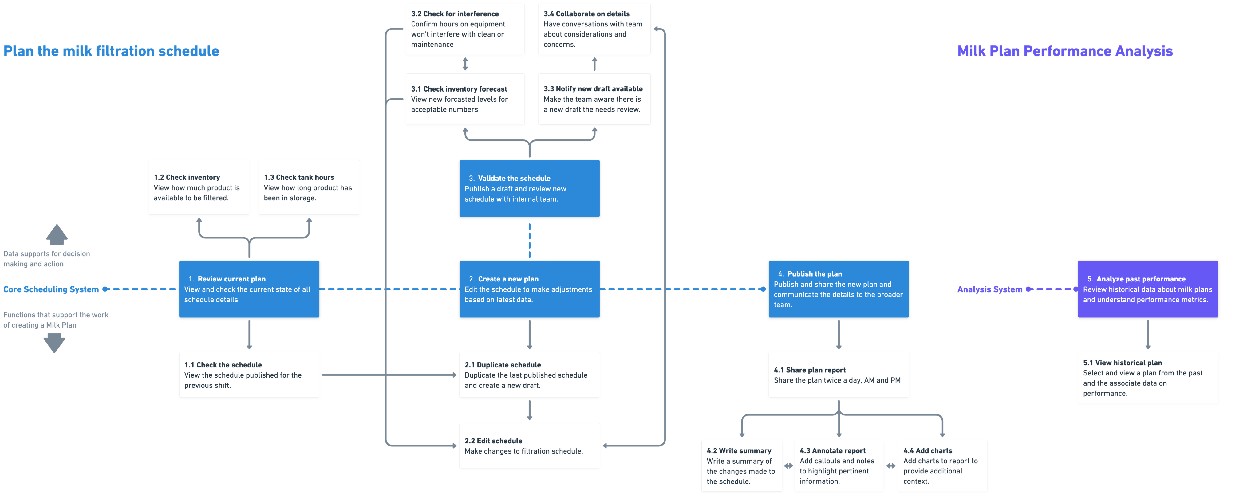
Our challenge: creating a new system that enabled the current process but also supported the performance and analysis of the factory lines. We had to gain an understanding of the tasks each role was responsible for and document how we would continue to support and improve the interactions neccesary to keep things running.

Document and understand who would need to be involved to accuratley speak for and decide how the new system would support the end users.

Create comprehensive job maps and job stoires for all the roles involved in the planning and execution of processing the milk.

Develop an object map highlighting all the various objects within the system that users would need to be able to interact with. This was important to managing the mental model and making sure users could see and understand what was being represented by the digital system.

It was neccessary to map out all the various roles involved along the line to understand who would be able to manipulate what parts of the system. This was imperative to maintaining a clear hiearchy of activites and for triaging eventual errors along the line.

A selection of wireframes and design documentation for how we would eventually display all the necessary data and the interactions that would enable the users to manage the system.