Integrate AI to recover millions in contract findings, in weeks, not months.

In the word of contract leakage and drift reviewing, analyizing, and identifying potential areas of recovery is a manual and time consuming process. When an individual client can have thousands of contracts with 3rd party partners, a system to automate the processing and flagging of potential violations can save hundreds of hours and recover millions in a fraction of the time.

Hypothesis: We can use small language models, trained specifically on client data, to process huge amounts of contract data and flag areas of interest for the service team to more fully investigate. This system can also be used to communicate with clients about which opportunities to pursue and manage the status and outcomes.

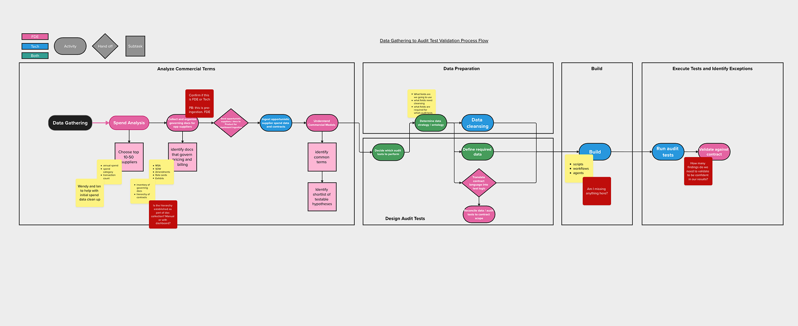
Our challenge: We needed to fully map out the end-to-end workflow of the service teams to understand the jobs they take on to accomplish discovery, management, and recovery of contract violations. Those jobs then need to be converted to cognitive tasks and applied to data science solutions to identify where AI can slot in an be a useful part of the workflow.

Documenting the and annotating the end-to-end workflow of job performers, jobs, touchpoints and 3rd part partners.

Mapping the flow of information and data through the system.

Define and understand the core tasks that could/should be converted into cognitive tasks to represent the areas of opportunity for AI, or data science, solutions.

Define the core workflow using wireframes to focus decision making on identifying the primary interactions and how they are impacted or influenced by the integrated SLM (small language model).

Finally, create the hi-fidelity design documentation alongside the development team to form the structural scaffolding of the eventual solution



*Intentially zoomed out to preserve privacy.